Year: 2021 Language: english Author: ABS Genre: Guide Format: PDF Quality: eBook Pages count: 75 Description: The requirements in this Guide apply to vessels that are designed, equipped and intended to use the treatment method for conducting ballast water management in accordance with Regulation B-3 (as amended) of the “International Convention for the Control and Management of Ships’ Ballast Water and Sediments, 2004 ”(Convention), the associated IMO guidelines and national regulations, addressing the use of a ballast water management system. At the request of the owner, a vessel having a ballast water management system (BWMS) installed for conducting ballast water management which complies fully with the requirements of this Guide and the applicable Rules and has been installed under survey by ABS Surveyors may be assigned the Ballast Water Treatment (BWT) or the Ballast Water Treatment Plus (BWT +) classification notation as specified in 1/7 of this Guide. Where a vessel is fitted with a BWMS and the BWT or BWT + notation is not being pursued, the installed BWMS is to comply with the requirements in Sections 4 and 5 of the Guide and be verified by an ABS Surveyor during installation. This Guide refers to relevant international regulations and guidelines that are considered to be applicable. While it is the intent of this Guide to be consistent with the regulations and guidelines, it is recommended that the users of this Guide refer to the most recent text of those regulations and guidelines. Release Date: September, 2021
You cannot post new topics in this forum You cannot reply to topics in this forum You cannot edit your posts in this forum You cannot delete your posts in this forum You cannot vote in polls in this forum You cannot attach files in this forum You cannot download files in this forum
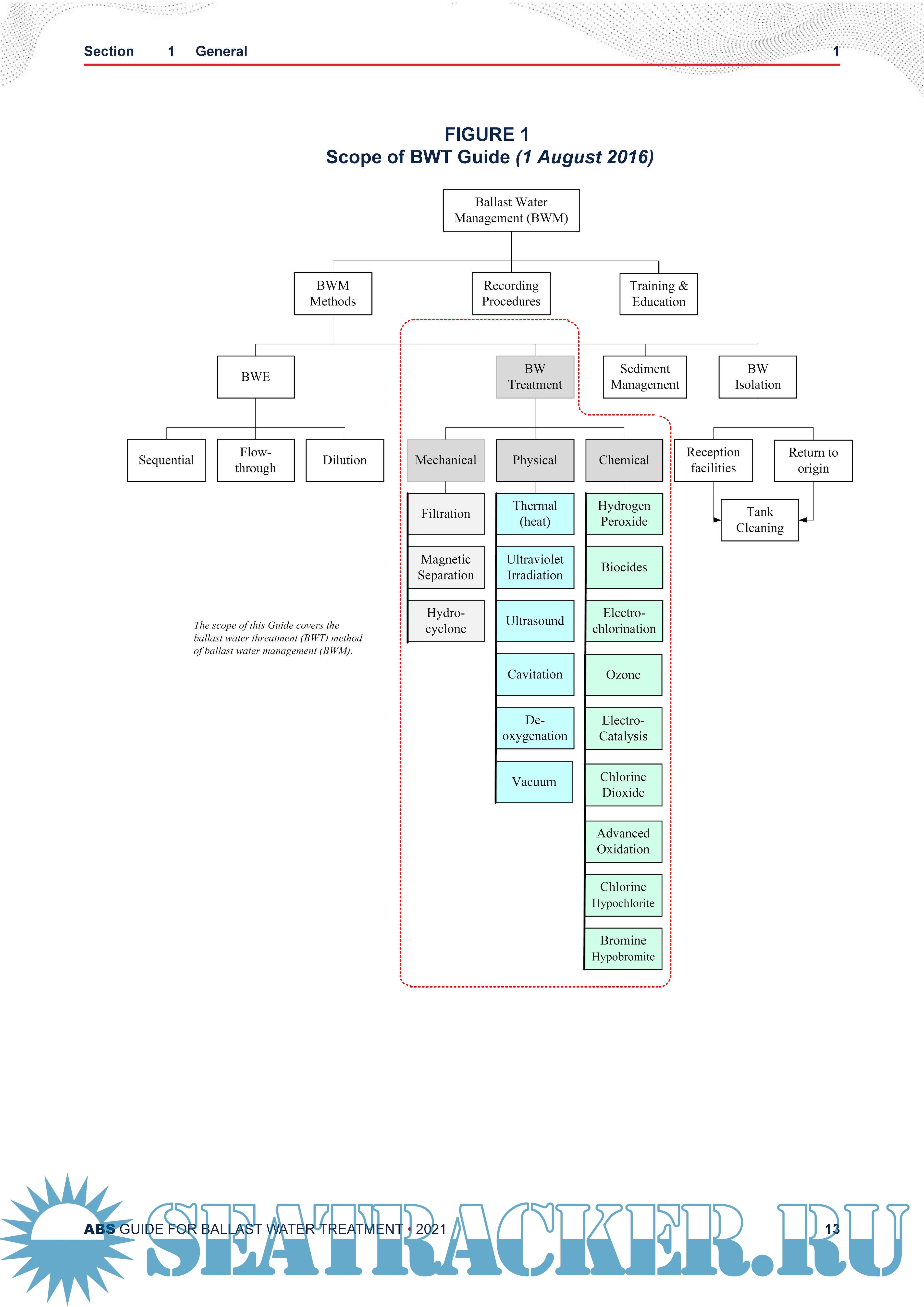
Guide for Ballast Water Treatment
Language: english
Author: ABS
Genre: Guide
Format: PDF
Quality: eBook
Pages count: 75
Description: The requirements in this Guide apply to vessels that are designed, equipped and intended to use the
treatment method for conducting ballast water management in accordance with Regulation B-3 (as
amended) of the “International Convention for the Control and Management of Ships’ Ballast Water and
Sediments, 2004 ”(Convention), the associated IMO guidelines and national regulations, addressing the use
of a ballast water management system. At the request of the owner, a vessel having a ballast water
management system (BWMS) installed for conducting ballast water management which complies fully
with the requirements of this Guide and the applicable Rules and has been installed under survey by ABS
Surveyors may be assigned the Ballast Water Treatment (BWT) or the Ballast Water Treatment Plus (BWT
+) classification notation as specified in 1/7 of this Guide.
Where a vessel is fitted with a BWMS and the BWT or BWT + notation is not being pursued, the installed
BWMS is to comply with the requirements in Sections 4 and 5 of the Guide and be verified by an ABS
Surveyor during installation.
This Guide refers to relevant international regulations and guidelines that are considered to be applicable.
While it is the intent of this Guide to be consistent with the regulations and guidelines, it is recommended
that the users of this Guide refer to the most recent text of those regulations and guidelines.
Release Date: September, 2021
Contents
Screenshots
Guide for Ballast Water Treatment ABS 2021.pdf
Download [6 KB]
Share