Определение параметров плавучести и начальной остойчивости плавающих тел простой геометрической формы
Год выпуска: 2024 Язык: Русский Автор: И. А. Воронцов Жанр: Учебное пособие Издательство: Морской государственный университет им. адм. Г. И. Невельского Издание: Морской государственный университет ISBN: УДК 629.5.015(075.8) Формат: PDF Качество: Изначально компьютерное (eBook) Количество страниц: 36 Описание: Содержит теоретические основы определения параметров плавучести и начальной остойчивости, необходимые для выполнения расчетно–графического задания. Приведены задания и примеры расчета параметров плавучести и начальной устойчивости. Предназначено для курсантов и студентов всех направлений подготовки, изучающих дисциплину «Теория и устройство судна».
Содержание
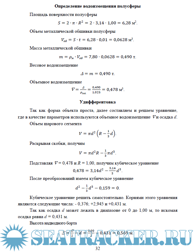
Скриншоты
4.9
Воронцов И.А. Определение параметров плавучести и начальной остойчивости
You cannot post new topics in this forum You cannot reply to topics in this forum You cannot edit your posts in this forum You cannot delete your posts in this forum You cannot vote in polls in this forum You cannot attach files in this forum You cannot download files in this forum
Определение параметров плавучести и начальной остойчивости плавающих тел простой геометрической формы
Язык: Русский
Автор: И. А. Воронцов
Жанр: Учебное пособие
Издательство: Морской государственный университет им. адм. Г. И. Невельского
Издание: Морской государственный университет
ISBN: УДК 629.5.015(075.8)
Формат: PDF
Качество: Изначально компьютерное (eBook)
Количество страниц: 36
Описание: Содержит теоретические основы определения параметров плавучести и начальной остойчивости, необходимые для выполнения расчетно–графического задания.
Приведены задания и примеры расчета параметров плавучести и начальной устойчивости.
Предназначено для курсантов и студентов всех направлений подготовки, изучающих дисциплину «Теория и устройство судна».
Содержание
Скриншоты
Воронцов И.А. Определение параметров плавучести и начальной остойчивости
Download [2 KB]
Share