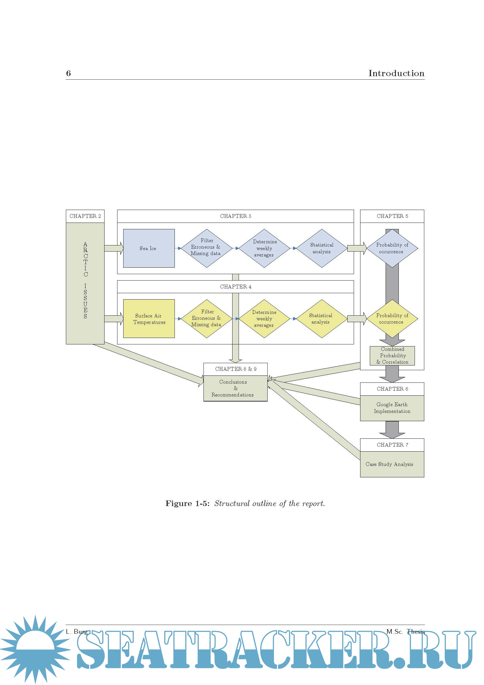
Arctic Offshore Workability: Development and innovative imaging of a probabilistic climatology regarding Arctic sea ice and air temperatures
Year: 2007 Language: english Author: Burg, L. [Delft University of Technology] Genre: Research papers Publisher: TU Delft Format: PDF Quality: eBook Pages count: 130 Description: Studies underscore the significant reserve potential of the Arctic region: an estimated 25 percent of potential oil and gas reserves, onshore and offshore, is believed to be located in the Northern Hemispheres Arctic region. Although these areas already have been under consideration for over 30 years, technical difficulties have put a threshold on these developments. Natural conditions like low visibility, extreme colds and ice make it nearly impossible to navigate and therefore restrict workability immensely. The thesis focuses on the occurrences of certain concentrations of sea ice, air temperatures and their combined events. Based on these findings a probabilistic approach allows the definition of risk features over defined spatial and temporal domains. Such results will allow a-priori project management for safe Arctic navigation and pipelay operations regarding the conditions under consideration. The probabilities of occurrence for sea ice concentrations above 0% and 30% have been determined by calculating the relative frequency over 33 years. To analyze the effect of air temperatures and ice existence on navigability and operability, occurrences of both surface air temperatures and sea ice have been determined. The combined events include: - Thresholds for surface air temperatures. * -15 Celsius, current structural limit; * -40 Celsius, designated structural limit; * -5 Celsius, where icing may start to form. - Thresholds for ice concentrations. * 0% ice concentration, current structural limit; * 30% ice concentration, assumed allowed conditions with ice classification. Results have been visualized on a virtual globe with Google Earth. Layers, which can be controlled over time, and display occurrences of all analyzed conditions as well as surface air temperatures.
You cannot post new topics in this forum You cannot reply to topics in this forum You cannot edit your posts in this forum You cannot delete your posts in this forum You cannot vote in polls in this forum You cannot attach files in this forum You cannot download files in this forum
Arctic Offshore Workability: Development and innovative imaging of a probabilistic climatology regarding Arctic sea ice and air temperatures
Language: english
Author: Burg, L. [Delft University of Technology]
Genre: Research papers
Publisher: TU Delft
Format: PDF
Quality: eBook
Pages count: 130
Description: Studies underscore the significant reserve potential of the Arctic region: an estimated 25 percent of potential oil and gas reserves, onshore and offshore, is believed to be located in the Northern Hemispheres Arctic region. Although these areas already have been under consideration for over 30 years, technical difficulties have put a threshold on these developments. Natural conditions like low visibility, extreme colds and ice make it nearly impossible to navigate and therefore restrict workability immensely. The thesis focuses on the occurrences of certain concentrations of sea ice, air temperatures and their combined events. Based on these findings a probabilistic approach allows the definition of risk features over defined spatial and temporal domains. Such results will allow a-priori project management for safe Arctic navigation and pipelay operations regarding the conditions under consideration. The probabilities of occurrence for sea ice concentrations above 0% and 30% have been determined by calculating the relative frequency over 33 years. To analyze the effect of air temperatures and ice existence on navigability and operability, occurrences of both surface air temperatures and sea ice have been determined. The combined events include: - Thresholds for surface air temperatures. * -15 Celsius, current structural limit; * -40 Celsius, designated structural limit; * -5 Celsius, where icing may start to form. - Thresholds for ice concentrations. * 0% ice concentration, current structural limit; * 30% ice concentration, assumed allowed conditions with ice classification. Results have been visualized on a virtual globe with Google Earth. Layers, which can be controlled over time, and display occurrences of all analyzed conditions as well as surface air temperatures.
Contents
Screenshots
Arctic Offshore Workability.pdf
Download [4 KB]
Share