Arcan ®   27-Mar-2018 19:54

Furuno Felcom 250/500 Inmarsat Fleet BroadBand Operators Manual


Year: 2012
Language: english
Author: Furuno
Genre: Manual
Publisher: Furuno
Edition: H
Format: PDF
Quality: eBook
Pages count: 192
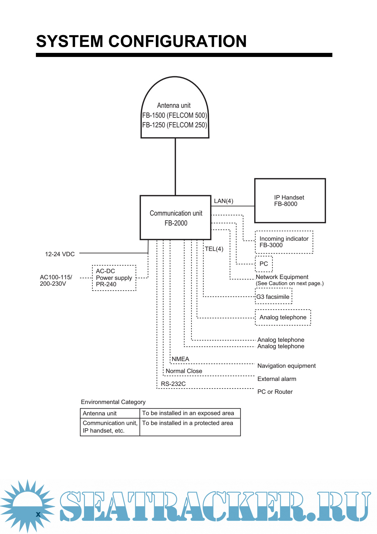
Description: The FELCOM 250/500 consists of an antenna unit, communication unit, and a handset. The FELCOM 250/500 provides telephone, facsimile and data services.
The main features of the FELCOM 250/500 are:
• Conforms to the following standards: INMARSAT Fleetbroadband SDM, IEC 60945 (Ed. 4), IEC
60529 (Ed. 2), IEC 61162-1 (Ed. 2)
• SIM card based billing
• Voice communication: 4 kbps AMBE+2 or 3.1kHz Audio
• Facsimile: 3.1 kHz Audio
• 64kbps ISDN (UDI/RDI) transmission (FELCOM 500 only)
• Packet Communication
• Simultaneous voice and data transmission
• SMS (Short Message Service) maximum 160 characters.
• Data packet billing-based internet connection

Contents

Screenshots

Furuno Felcom 250_500 Inmarsat Fleet BB_Operators Manual

Download [18 KB]

Thank U
Reply
refresh list

Similar releases

Furuno Felcom 70 Inmarsat Fleet F77 Operators Manual - Furuno [2009, PDF]
Furuno Felcom 82 Inmarsat-B Operators Manual - Furuno [2005, PDF]
JUE-501/JUE-251 Inmarsat FleetBroadband FB500/FB250 Maritime Satellite Communication Terminal…
Furuno Felcom 80 Inmarsat-B Operators Manual - Furuno [2001, PDF]
Furuno Felcom 19 Inmarsat-C Operators Manual - Furuno [2012, PDF]
Furuno Felcom 18 Inmarsat-C Operators Manual - Furuno [2012, PDF]
Thrane & Thrane - Sailor FleetBroadband-250/500 Installation and User manuals - Thrane & Thrane A/S…
Furuno Felcom 15 Inmarsat-C Operators Manual - Furuno [2009, PDF]
Furuno Felcom 12 Inmarsat-C Operators Manual - Furuno [2003, PDF]
Furuno Felcom 10 Inmarsat-C Operators Manual - Furuno [1994, PDF]
LOAD MORE
  • Reply

The time now is: Today 22:24

All times are GMT + 3 Hours